| 業務中心: | 0371-55696552 18037153049 |
您的當前位置:魯班培訓-一建培訓,二建培訓,監理,注冊安全工程師等 > 新聞資訊 > 考試動態2 >
四川省廳:建筑類行政許可事項重組、分立、合
3月30日,四川省住建廳發布《關于建設類行政許可事項初審意見的公示》。根據相關規定,省住建廳對205家建設類行政許可申請人提交的相關材料進行審核,現公示初步審核意見:
建筑業企業
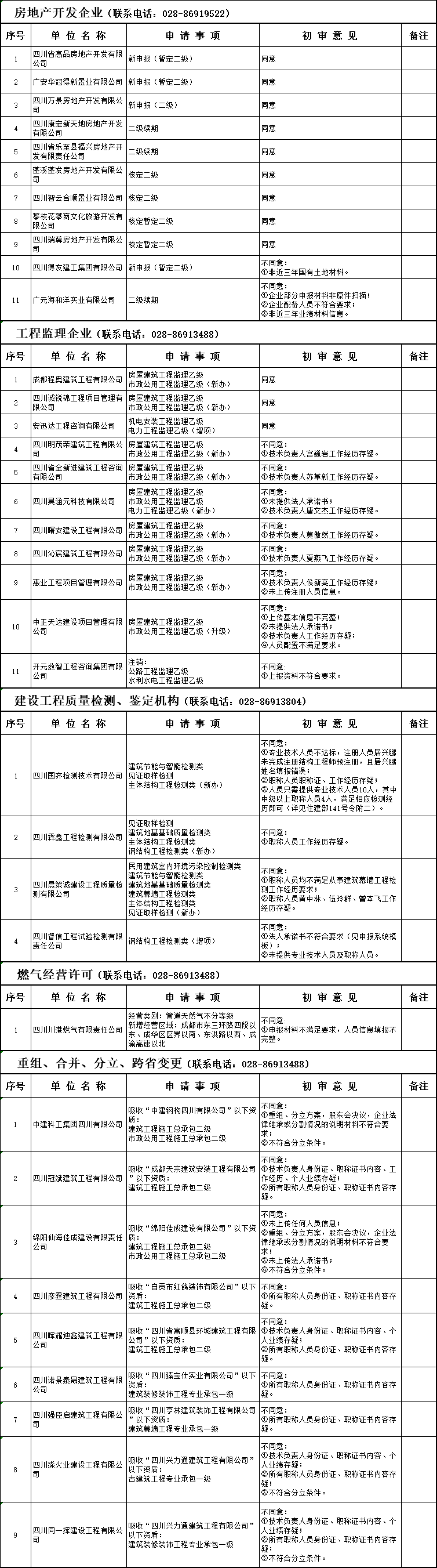
140家企業,425項資質申請或注銷,其中初審意見為“同意”的有170項,“不同意”的有255項。不同意的原因有:未提供負責人業績、職稱人員業績、工作經歷、證書內容存疑等。
重組、合并、分立、跨省變更企業
9家企業11項資質申請重組、合并、分立、跨省變更,全部初審意見為“不同意”。不同意的原因有:不符合分立條件、人員職稱證書內容、工作經歷、個人業績存疑、未上傳人員信息,法人承諾書等。
其他建設工程設計企業24家,27項資質核定申請,初審意見為“同意”的有10項,“不同意”的有17項。不同意的原因有:人員工作經歷、職稱證、業績存疑等。建設工程勘察企業5家,全部申請初審意見為“不同意”。房地產開發企業11家,初審意見為“同意”的有9家,“不同意”的有2家。工程監理企業11家,23項資質申請,初審意見為“同意”的有6項,“不同意”有17項(含2項注銷資質申請)。建設工程質量檢測、鑒定機構4家,全部初審意見均為“不同意”。燃氣經營許可1家,初審意見為“不同意”。
附原文:

關于建設類行政許可事項初審意見的公示
有不法人員以住房城鄉建設廳機關、行政審批處、協會、學會工作人員或親戚、朋友等名義,向《四川省住房和城鄉建設廳關于建設類行政許可事項審查意見的公示》中未通過的企業打電話、發信息,假借咨詢幫忙之名敲詐收費,造成不良社會影響,嚴重損害了我廳聲譽。我們在此嚴正聲明:我廳在辦理企業資質申請、受理、評審、公示、申訴、打印證書等業務時,從未委托任何單位或個人開展資質申報的咨詢、服務等活動或向申報企業收取費用。企業對公示中的疑問應直接撥打我廳審批處各專業公開電話或到現場咨詢,避免上當受騙。如發現上述問題或線索,應向我廳紀檢組舉報(舉報電話85596799),或直接向公安部門報案。
(公示期:2022年3月30日至2022年4月13日)
根據《中華人民共和國行政許可法》和建設類資質管理相關法律、法規的規定,省住房和城鄉建設廳對行政許可申請人提交的相關材料進行了審核,為保證審核的公正性,增加審核的透明度,現將初步審核意見公示,以廣泛接受社會監督。
對初步審核意見有異議的,行政許可申請人可按川建審發〔2014〕460號文件要求在網上提交申訴申請材料,于2022年4月13日17時前完成網上申訴工作;逾期未申訴的,視為放棄申訴權利,系統不再受理。咨詢初審意見應帶上受理通知單原件、企業法人授權書或者單位介紹信、辦理人身份證原件。
社會各單位及個人對行政許可申請人所申請許可的真實性及其他情況有舉報的,請提供詳細的書面材料,單位舉報應加蓋公章及真實的聯系方式,個人舉報應署實名并附身份證復印件及真實的聯系方式,否則,將視為無效舉報。
本公示僅為省住房和城鄉建設廳向社會廣泛征求意見,請各行政許可申請人警惕不法人員假借許可審查的名義進行非法活動。不詳之處可按申請事項撥打相應電話咨詢(見附件)。
備注:通告前,系統將對申報人員進行比對查驗,在申報期間請勿變動相關上報人員,以免影響審查決定。
聯系地址:四川省成都市草市街2號,省政府政務中心
省住房和城鄉建設廳行政審批處(省政府政務服務中心6樓)
郵 編:610017
附 件:建設類行政許可初審意見公示一覽表
四川省住房和城鄉建設廳
2022年3月30日



魯班培訓簡介
一級建造師培訓、二級建造師培訓,BIM,監理工程師培訓,造價工程師培訓,造價實訓班,工程測量實訓班,碳排放管理師,安全工程師培訓等,魯班培訓是建筑業證書考試培訓基地。
必選我們龍本教育魯班培訓,建造師培訓全國連鎖,無論你到哪里都能找到我們,熱烈歡迎您的光臨!魯班培訓河南地區建造師培訓官網:www.czcsj.com。
鄭州






